血脂水平降不下来?高脂血症科学食养有讲究
血脂异常俗称高脂血症,是指由于脂肪代谢异常,人体血清中一种或多种脂质的水平超过正常范围。根据空腹静脉血清检测指标,将血脂异常分为4种,下述血脂指标一项及以上异常则可诊断为血脂异常。
● 高胆固醇血症(总胆固醇,TC≥5.2mmol/L)
● 高甘油三酯血症(甘油三酯,TG≥1.7mmol/L)
●高低密度脂蛋白胆固醇血症(低密度脂蛋白胆固醇,LDL-C≥3.4mmol/L)
●低高密度脂蛋白胆固醇血症(高密度脂蛋白胆固醇,HDL-C<1.0mmol/L)
《中国居民营养与慢性病状况报告(2020 年)》显示,我国18岁及以上居民高脂血症总体患病率高达35.6%,造成严重的疾病负担。高脂血症是高血压、糖尿病、冠心病、脑卒中的重要危险因素,长期患高脂血症可导致动脉粥样硬化,增加心血管疾病的发病率和死亡率。
高脂血症危险因素多与不合理膳食相关,如过量的饱和脂肪酸或反式脂肪酸摄入等。膳食营养和以“辨证施膳”为核心的中医食养,有助于改善血脂水平。
对于超重和肥胖的高脂血症患者,应通过改善膳食结构和增加运动,实现能量摄入小于能量消耗,使体重减少10%以上。而体重正常的高脂血症患者,应保持能量摄入和消耗平衡,预防超重和肥胖。
建议每周5~7次体育锻炼或身体活动,每次30分钟中等及以上强度身体运动,包括快走、跑步、游泳、爬山和球类运动等,每天锻炼至少消耗200kcal。
对于稳定性动脉粥样硬化性心血管疾病患者,应先进行运动负荷试验,充分评估其安全性后,再进行身体活动。运动强度以运动后第2天感觉精力充沛、无不适感为宜。
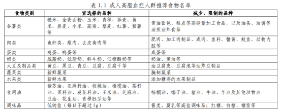
脂肪摄入量以占总能量20%~25%为宜,高甘油三酯血症者更应尽可能减少每日脂肪摄入总量。全天各种食物来源的脂肪摄入量(包括烹调油、动物性食品及坚果等食物中的油脂)在40~55g之间,每日烹调油应不超过25g。
应少吃富含胆固醇的食物,如动物脑、动物内脏等。反式脂肪酸摄入量应低于总能量的1%,即每天不宜超过2g,减少或避免食用部分氢化植物油等含有反式脂肪酸的食物,购买预包装食品时,选营养成分表中反式脂肪酸为0的品种。适当增加不饱和脂肪酸的摄入,特别是富含n-3系列多不饱和脂肪酸的食物(如深海鱼类、坚果等)。食物制作应少用油炸、油煎等方法,多选择蒸、煮等。
食物每天应不少于12种,每周不少于25种。在主食中应适当控制精白米面摄入,适量多吃含膳食纤维丰富的食物,如全谷物、杂豆类、蔬菜等。
推荐每日膳食中包含25~40g 膳食纤维(其中7~13g 水溶性膳食纤维)。多食新鲜蔬菜,推荐每日摄入500g,深色蔬菜应当占一半以上。新鲜水果每日推荐摄入200~350g。
动物蛋白摄入可适当选择脂肪含量较低的鱼虾类、去皮禽肉、瘦肉等;奶类可选择脱脂或低脂牛奶等。应提高大豆蛋白等植物性蛋白质的摄入,每天摄入含 25g大豆蛋白的食品。
培养清淡口味,食盐用量每日不宜超过5g,少吃酱油、鸡精、味精、咸菜、咸肉、酱菜等高盐食品。少吃甜食,少喝含糖饮料,添加糖摄入每天不应超过50g,肥胖和高甘油三酯血症者添加糖摄入应更低。
研究证明,即使少量饮酒,也可使高甘油三酯血症人群甘油三酯水平进一步升高,因此提倡限制饮酒。与此同时,要尽量做到完全戒烟和有效避免吸入二手烟,有利于预防动脉粥样硬化性心血管疾病,并改善高密度脂蛋白胆固醇水平。
长期过量食用油腻和甘甜的食物能够使人产生内热、胸腹胀满,导致肥胖,引发各种疾病,高脂血症人群尤应注意。饮食不可过烫、过凉,要做到寒温适中,规律进食,勿饥饱不均。
中医食养总则为“实则泻之,虚则补之”,即虚者用具有补虚作用的食药物质与食养方,实者选用具有祛邪作用的食药物质与食养方。根据高脂血症人群年龄、性别、体质、生活习惯、职业等不同特点,辨别不同证型,综合考虑膳食搭配的原则,给予个性化食养方案,以达到精准施膳的目的。
人与自然是一个有机整体,在四时节律影响下,人体血脂水平亦会存在一定差异,针对不同季节的特点,食养有不同的要求。
春季,多食时令蔬菜(如芹菜、芦笋等),可适当食用具有疏肝理气、养肝清肝作用的食药物质,如佛手、生麦芽、菊花等。
初夏,可适当食用鸭肉、鱼类、小麦、绿豆、豆腐及时令蔬菜瓜果。长夏,可适当食用健脾化湿作用的食药物质,如橘皮、薏苡仁、白扁豆等。
秋季,可适当食用具有滋阴作用的食药物质,如桑椹、黑芝麻、乌梅、百合等。
冬季,可适当食用羊肉等性质偏温的食物,以及具有滋阴补肾作用的食药物质,如枸杞子、黄精、山茱萸等。
受不同地区气候、环境影响,居民膳食习惯、生理特征存在差异,根据地域调整膳食,对人体健康具有重要作用。
南方地区(亚热带季风气候)包括长江中下游,南部沿海和西南大部分地区,此地区的高脂血症人群中医体质主要涉及痰湿质、湿热质、气虚质。建议应控制油、盐摄入量,适量增加粗粮摄入,如紫薯、玉米、黑米、大麦、青稞等;同时可适当食用具有祛湿化痰、益气健脾作用的食药物质,如人参、白扁豆、薏苡仁、山药、大枣、麦芽、茯苓等。
通过看营养标签,选择脂肪含量低的食品,了解食品中能量和相关营养成分含量,如碳水化合物、蛋白质、膳食纤维及钠等。
适当多吃富含植物甾醇、多糖等植物化学物的食物,如大豆、洋葱、香菇及深色蔬果等,每日可摄入 2g左右植物甾醇。
不同证型高脂血症人群推荐食药物质及新食品原料名单详见下图,食药物质及新食品原料食用量应符合相关要求。
注:已知对某种食药物质过敏者,正在服用某些药物与食药物质有禁忌时,应在医师、执业药师及营养指导人员等专业人员指导下使用。
具体食谱、食养方等更多内容请点击《成人糖尿病食养指南》查阅。
来源:湖南疾控


